你的教室是你的领域。这是一个学习和成长的环境每天都在发生。它应该是一个地方,邀请学生,学习的刺激,有效和实用。确保你的一种方式是通过规划提供一个最佳的艺术教室。计划周详的教室可以沿着方式使你的工作作为一个美术老师更平缓一些。在美术教室干净地组织和计划,教学成为纯粹的关于教学的任务和更少的其他诸如纪律和清洁。有很多问题你需要问自己在规划你的教室。下面列出了一些。
- 你的学生在哪里工作?
- 他们将如何工作?
- 和课程将如何展示/演示了在哪里?
- 将材料存储在哪里?
- 将项目存储在哪里?
- 学生们将如何清理?
- 电脑将如何定位?
- 是否有足够的力量?
- 可以学生逃离房间迅速有序的在紧急情况下吗?
这些只是几个关键的问题需要问和回答你设计你的计划。
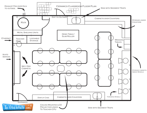
它总是一个好主意来制定一个计划你的教室。地板计划很容易画,可以创建一个有效的课堂布局。当你画平面图的教室,把教室的基本功能,并提供你需要的一切的地方。包括家具的尺寸,您将使用在你的教室,如果信息是可用的。下面你会发现一个示例平面图,我创建了一个陶瓷教室…
喜欢这节课吗?
如果是这样,加入36000人,收到我们的通讯与新绘画课。另外,看看我们的三免费课程视频和电子书。
如果是这样,加入36000人,收到我们的通讯与新绘画课。另外,看看我们的三免费课程视频和电子书。
更多的经验你会喜欢…
